您好,欢迎访问兰考三农职业学院官网!

设为首页/加入收藏 /联系我们
人才培养方案
当前位置是: 首页 -- 教育教学 -- 人才培养方案 -- 正文

乐器制造与维护专业人才培养方案

发布日期:2025-09-30   点击量:

乐器制造与维护专业人才培养方案

一、专业名称专业代码

专业名称:乐器制造与维护

专业代码:480109

二、入学基本要求

中等职业学校毕业、普通高级中学毕业具备同等学力

三、基本修业年限

三年

四、职业面向

4-1 乐器制造与维护职业面向



所属专业

大类

(代码)


所属专业类

(代码)


对应行业

(代码)


主要职业类别

(代码)

主要岗位(群)类别(或技术领域)

职业技能等级证

/社会认可度

高的行业企业标

准和证书

轻工纺织大类(48)

轻化工类

4801)

乐器制造

242)

1. 乐器制作人员

6-09-02);

2.乐器维修人员 4-12-05);

1.乐器维修工

2.乐器制作工

3.民族乐器演奏员

4.销售员


1.器乐艺术指导证书

2.民族拉弦、弹拨乐器制作工



五、培养目标与培养规格

(一)培养目标

本专业培养能够践行社会主义核心价值观,德智体美劳全面发展,面向兰考及周边地区的民族乐器产业,培养能服务于民族乐器产业升级和民族文化传承事业的接班人。具有一定的科学文化水平,良好的人文素养、科学素养、数字素养、职业道德具备艰苦奋斗、科学求实、迎难而上的焦裕禄精神,具备对工艺把控的极致追求、对传统工艺的传承精神和创新思维、对乐器演奏能力持之以恒的追求。面向民族乐器产业的乐器制人员、乐器维修人员职业能够从事乐器制作工、乐器维修工、民族乐器演奏员、销售员的高技能人才

(二)培养规格

1.素质要求

1)坚定拥护中国共产党领导和我国社会主义制度,在习近平新时代中国特色社会主义思想指引下,践行社会主义核心价值观,具有深厚的爱国情感和民族自豪感。

2)崇尚宪法、遵法守纪、崇德向善、诚实守信、尊重生命、热爱劳动,履行道德准则和行为规范,具有社会责任感和社会参与意识。

3)具有质量意识、环保意识、安全意识、信息素养、工匠精神、创新思维;

4)勇于奋斗、乐观向上,具有自我管理能力、职业生涯规划的意识,有较强的集体意识和团队合作精神;

5)具有健康的体魄和心理、健全的人格,形成良好的健康与卫生习惯;

6)具有感受美、表现美、鉴赏美、创造美的能力,具有一定的审美情趣和人文素养;

7)具有创意思维,善于观察生活,并加以提炼进行艺术创作。

2.知识要求

1)掌握必备的思想政治理论、科学文化基础知识和中华优秀传统文化知识;

2)能够熟练掌握与本专业从事职业活动相关的国家法律、行业规定,掌握绿色生产、环境保护、安全防护、质量管理等相关知识;

3)掌握中外乐器史、艺术概论、音乐欣赏等方面的专业基础理论知识;

4)掌握乐器制作、乐器保养与维护、乐器制图、机械设计基础、乐器演奏及鉴赏等方面的专业基础理论知识;

5)具有一定的探究学习、终身学习、分析问题和解决问题的能力。

3.能力要求

专业(技能)方向——古筝制作

1)具有熟练的维修技术和技能;

2)具备良好的听辨能力、调律和维护的技能;

3)熟练操作专用机械设备,掌握乐器及零部件的制作方法;

4)能够独立完成涂装等工序;

5)具备古筝装饰设计能力;

6)具备一定的乐器演奏能力;

7)具备探究学习、终身学习、分析问题和解决问题的能力。

专业(技能)方向——古筝演奏

1)掌握古筝声学知识和基本演奏技能。

2)掌握古筝的种类及其特性,能辨识古筝的最佳音色并调试。

3)具备良好的听辨能力、调律和维护的技能;

4)对音乐听觉敏感,会使用工具进行古筝的维护、上弦和调律。

5)具备民族乐器销售能力。

六、课程设置

(一)公共基础课程

1.军事理论与军训

课程目标:让学生了解掌握军事基础知识和基本军事技能,增强国防观念、国家安全意识和忧患危机意识,弘扬爱国主义精神、传承红色基因、提高学生综合国防素质。

教学内容:《军事理论》和《军事技能》两部分组成。《军事理论》的教学内容包括:中国国防、国家安全、军事思想、现代战争、信息化装备。《军事技能》的教学内容包括:共同条令教育与训练、射击与战术训练、防卫技能与战时防护训练、战备基础与应用训练。

教学要求:坚持课堂教学和教师面授的主渠道授课模式,同时重视信息技术和慕课等在线课程在教学中的应用。军事课考核包括军事理论考试和军事技能训练考核,成绩合格者计入学分。军事理论考试由学校组织实施,考试成绩按百分制计分,根据在线课程中的考试成绩、平时成绩以及作业完成度综合评定。军事技能训练考核由学校和承训教官共同组织实施,成绩分优秀、良好、及格和不及格四个等级,根据学生参训时间、现实表现、掌握程度综合评定。军事课成绩不及格者,必须进行补考,补考合格后才能取得相应学分。

2.大学英语

课程目标:全面贯彻党的教育方针,培育和践行社会主义核心价值观,落实立德树人根本任务。通过学习,学生能够掌握基本语言技能、典型工作领域的语言知识和文化知识,提升职业英语技能。培养其成为具有中国情怀、国际视野、文明素养、社会责任感和正确价值观的国际化技术技能人才。

教学内容:将公共英语1、2和3、4重构为基础模块,拓展模块两部分。基础模块主要内容:1.主题类别,包括职业与个人、职业与社会和职业与环境三个方面;2.语篇类型,包括应用文,说明文,记叙文,议论文,融媒体材料;3.语言知识;4.文化知识;5.职业英语技能;6.语言学习策略。拓展模块包括1.职业提升英语。2.学业提升英语。

教学要求:采用课堂教学,以教师面授为主要授课方式。利用媒体、网络、人工智能等技术,依托慕课、微课、云教学平台等网络教学手段,作为教学辅助。考核方式由学校组织实施,采用过程性评价(40%)和期末考试终结性评价(60%)相结合的综合评价方式;按百分制进行评定。

3.信息技术

课程目标:本课程通过丰富的教学内容和多样化的教学形式,帮助学生认识信息技术对人类生产、生活的重要作用,了解现代社会信息技术发展趋势,理解信息社会特征并遵循信息社会规范;使学生掌握常用的工具软件和信息化办公技术,了解大数据、虚拟现实等新兴信息技术,具备支撑专业学习的能力,能在日常生活、学习和工作中综合运用信息技术解决问题;使学生拥有团队意识和职业精神,具备独立思考和主动探究能力,为学生职业能力的持续发展奠定基础。

教学内容:包含基础模块和拓展模块两部分组成。基础模块的教学内容包括:文档处理、电子表格处理、演示文稿制作、信息检索、新一代信息技术概述、信息素养。拓展模块的教学内容包括:大数据可视化工具及其基本使用方法等。

教学要求:信息技术课程教学紧扣学科核心素养和课程目标,在全面贯彻党的教育方针,落实立德树人根本任务的基础上,突出职业教育特色,提升学生的信息素养,培养学生的数字化学习能力和利用信息技术解决实际问题的能力。在教学中使学生能够利用数字化资源与工具完成学习任务,利用课堂教学,教师面授和运用中国大学MOOC《信息技术》、校级精品在线课程资源进行线上教学与线下教学相结合的混合教学模式开展教学活动。

4.体育

课程目标:让学生了解掌握体育基础知识和基本技能,以增强体质,增进健康为目的,突出健康教育和传统养生体育及传统体育特色相结合的体育教育,以“健康第一”为指导思想,培养大学生身心全面发展,能较为熟练掌握一到两项运动技能,最终养成终身锻炼的习惯。

教学内容:具体内容选择注重理论知识和体育实践相结合,主要包括:太极拳、篮球、排球、足球、乒乓球、羽毛球、武术、田径、健美操、体育舞蹈、瑜伽、跆拳道、散打、体能。

教学要求:使用课堂教学,教师面授和超星视频公开课在线课程的模式。体育课考核包括理论考试和技能考核,成绩合格者计入学分。理论、技能考试由学校和体育部及任课教师共同组织实施,考试成绩按百分制计分,根据课程中的考试成绩、平时成绩以及作业完成度综合评定。体育课成绩不及格者,必须补考,补考合格后才能取得相应学分。

5.思想道德与法治

课程目标:引导大学生系统掌握马克思主义基本原理和马克思主义中国化时代化最新理论成果,认识世情、国情、党情,深刻把握习近平新时代中国特色社会主义思想,培养学生运用马克思主义立场观点方法分析和解决问题的能力。引导学生筑牢理想信念之基,培育和践行社会主义核心价值观,传承中华传统美德、职业道德、弘扬中国精神,尊重和维护宪法法律权威,提升思想道德素质和法治素养。

教学内容:分为理论和实践两部分。理论教学主要讲授马克思主义世界观、人生观、价值观等,马克思主义理想信念教育有关内容,以爱国主义精神为核心的中国精神教育,社会主义核心价值观、中华传统美德、职业道德、社会主义道德和社会主义法治教育等主要内容。实践部分以参观、阅读、社会调查以及各类活动等形式,组织学生通过实践活动把所学理论与实际相结合,巩固和内化所学知识。

教学要求:严格按照课程标准,使用教育部规定的全国统编教材,更加注重学生平时学习过程考核。学生的最终成绩是由平时学习成绩和期末考试成绩两部分构成,各占比50%。最终成绩不及格者,必须参加补考,补考成绩合格后才能取得相应学分。

6.毛泽东思想和中国特色社会主义理论体系概论

课程目标:使学生理解毛泽东思想和中国特色社会主义理论体系都是马克思主义中国化时代化的产物,引导学生深刻理解“中国共产党为什么能,中国特色社会主义为什么好,归根到底是马克思主义行,是中国化时代化的马克思主义行”这一重要论述,坚定“四个自信”,提高政治理论素养和观察能力、分析问题能力。

教学内容:分为理论和实践两部分。理论部分主要讲授马克思主义中国化时代化的两大理论成果,主要包括毛泽东思想、邓小平理论、“三个代表”重要思想、科学发展观等理论的产生条件、基本内容、历史地位以及各理论之间的相互关系。实践部分以参观、阅读、社会调查以及各类活动等形式,组织学生通过实践活动把所学理论与实际相结合,巩固和内化所学知识。

教学要求:严格遵循教育部制定的课程标准,使用教育部规定的全国统编教材,综合运用多种课堂教学方法,有效运用现代教育技术手段实施教学。学生的最终成绩是由平时学习成绩和期末考试成绩两部分构成,各占比50%。最终成绩不及格者,必须参加补考,补考成绩合格后才能取得相应学分。

7.习近平新时代中国特色社会主义思想概论

课程目标:帮助学生全面认识习近平新时代中国特色社会主义思想的时代意义、理论意义、实践意义、世界意义;让学生真正明白习近平新时代中国特色社会主义思想是科学的理论、彻底的理论,是以中国式现代化全面推进中华民族伟大复兴的强大思想武器;引导学生做到学、思、用贯通,知、信、行统一,进一步增强“四个意识”,坚定“四个自信”,做到“两个维护”,努力成长为担当民族复兴大任的时代新人。

教学内容:分为理论和实践两部分。理论教学系统讲授新时代坚持和发展中国特色社会主义的总目标、总任务、总体布局、战略布局和发展方向、发展方式、发展动力、战略步骤、外部条件、政治保证等内容,系统掌握习近平新时代中国特色社会主义思想的核心要义、精神实质、丰富内涵、理论品格、实践要求、世界观和方法论、历史地位等。实践教学主要采取参观学习、志愿服务、社会调研、理论宣讲、课堂展示、演讲辩论等形式。

教学要求:严格按照课程标准,使用教育部规定的全国统编教材,综合运用多种课堂教学方法,有效运用现代教育技术手段实施教学。学生的最终成绩是由平时学习成绩和期末考试成绩两部分构成,各占比50%。最终成绩不及格者,必须参加补考,补考成绩合格后才能取得相应学分。

8.创新创业教育

课程目标:1)使学生掌握开展创新创业活动所需要的基本知识,认知创新创业的基本内涵和创新创业活动的特殊性;(2)使学生具备必要的创新创业能力,掌握创新思维的方法、理论和技法,掌握创业资源整合与创业计划撰写的方法,熟悉新企业的开办流程与管理,提高创新创业综合素质和能力;(3)使学生树立科学的创新观和创业观,自觉遵循创新创业规律,积极投身创新创业实践。

教学内容:创新创业概述、创新思维、创业、创新与创业管理、创新与创业者的源头、TRIZ与产品设计、创业团队管理、创业项目书、创业融资、创业风险、危机管理。

教学要求:课堂教学与实训实践相结合,理论讲授与案例分析相结合、小组讨论与角色体验相结合、经验传授与创业实践相结合,实训实践环节不低于30%,做到“基础在学,重点在做”。设计真实的学习情境。通过运用模拟、现场教学等方式,努力将相关教学过程情境化,使学生更真实地学习知识、了解原理、掌握规律。过程化考核。分平时考查与期末综合考查两部分,学生最后总成绩由平时成绩(40%,其中到课率10%+课堂表现10%+课后作业20%)+实训实践、交易网络后台数据等多样性的方式进行考核。考核合格即取得相应学分。

9.职业发展与就业指导

课程目标:了解职业发展与就业指导课程的内容、方法和途径。掌握职业测评职业生涯规划、就业技能、职业素质训练的基本知识;能够明确进行职业定向和定位,做出职业生涯规划;养成良好的职业意识和行为规范;能撰写求职简历,能自主应对面试,能够懂得就业权益保护,追求职业成功;引导学生树立职业生涯发展的自主意识,树立积极正确的人生观、价值观和就业观念。

教学内容:由《大学生职业规划》和《就业指导》两部分组成。《大学生职业规划》的教学内容包括:职业生涯认知、职业世界探索、职业生涯决策、职业能力提升。《就业指导》的教学内容包括:就业形式与政策、就业心态调节、求职路径

教学要求:坚持实践教学。坚持多样化、综合化教学。在教学过程中综合运用多种教学方法,如角色扮演、参观考察、案例教学、现场观摩、场景模拟等,多种方法能充分调动学生感官,帮助学生深刻理解教学内容。坚持学生参与性、互动式教学。过程化考核。分平时考查与期末综合考查两部分,学生最后总成绩由平时成绩(40%,其中到课率20%+课堂表现10%+课后作业10%)+学习发展规划书、职业生涯规划书、个性简历设计期末考查(60%)进行考核。考核合格即取得相应学分。

10.形势与政策

课程目标:帮助学生准确理解当代中国马克思主义,深刻领会党和国家事业取得的历史性成就、面临的历史性机遇和挑战,引导大学生正确认识世界和中国发展大势,正确认识中国特色和国际比较,正确认识时代责任和历史使命,正确认识远大抱负和脚踏实地。

教学内容:分为理论和实践两部分。理论部分以教育部每学期印发的《高校“形势与政策”课教学要点》为依据,以《时事报告》(大学生版)每年下发的专题内容为重点。紧密围绕学习贯彻习近平新时代中国特色社会主义思想,把坚定“四个自信”贯穿教学全过程。实践教学以小组讨论、实践参观、社会调查等形式进行。力求实现课堂学习与课外社会实践相结合,使思想政治理论课教学达到更好的实效性和更大的吸引力。

教学要求:采用中共中央宣传部时事杂志社出版的《时事报告》(大学生版)教材,以讲授为主,辅以多媒体等多种现代教育技术手段。课程考核以提交专题论文、调研报告为主,重点考核学生对马克思主义中国化最新成果的掌握水平,考核学生对新时代中国特色社会主义实践的了解情况。学生成绩每学期评定。成绩不及格者,必须补考,补考合格后才能取得相应学分。

11.心理健康教育

课程目标:帮助学生了解心理学相关理论和基本概念,明确大学生心理健康的标准及意义,增强自我心理保健意识和心理危机预防意识,掌握并应用心理健康知识,培养自我认知、人际沟通、自我调节、社会适应等多方面的能力,切实提高心理素质,促进学生全面发展。

教学内容:本课程是集知识传授、心理体验与行为训练为一体的综合课程。理论知识包括:心理健康概述、自我意识、大学生学习心理、人际关系、恋爱心理、压力管理、人格发展、情绪与心理健康、大学生常见心理困惑及心理咨询、生命教育与心理危机应对。实训项目包括:专业心理测试、心理素质拓展训练、校园心理情景剧、个体心理咨询和团体心理辅导等多种实践教学活动。

教学要求:改变以往单一的考核形式,加重过程性考核在学生学业成绩的权重系数,过程性考核与终结性考核各占学期成绩的50%。其构成如下:学期成绩=平时成绩(作业/考勤/实践性活动)(50%)+期末考试成绩(课程论文)(50%)考核合格即取得相应学分。

12.劳动教育

课程目标:让学生能够形成正确的劳动观,树立正确的劳动理念;体会劳动创造美好生活,培养热爱劳动,尊重劳动的劳动精神;具备满足专业需要的基本劳动技能;获得积极向上的劳动体验,形成良好的劳动素养。

教学内容:由理论课程和实践课程两部分组成。理论课程教学内容包括:发扬劳动精神、践行劳模精神、传承工匠精神、做新时代高素质劳动者等。实践教学教学内容包括专业劳动教育和日常劳动教育。专业劳动教育有金工实训项目、食品(工艺)产品制作项目、网络布线与维护项目、育苗与栽培项目、墙体彩绘项目、AK制造生产项目等项目,各院部可以根据专业特点任选项目进行课程安排。日常劳动教育包括实训室卫生、教室卫生、志愿服务等,完成相应劳动活动后提交劳动手册。

教学要求:课程实施以实践教育为主要形式,注重相关教学项目的统筹规划和有机协调,注重教学项目与专业学习结合,职业引导与劳动实践相结合等。课程考核包括课程结业报告、专业劳动和日常劳动等内容。采用课程结业报告(30%)+专业劳动项目(40%)+日常劳动项目(30%)相结合的综合评价。评定标准为五级制:优秀、良好、中等、及格和不及格。

13.党史国史

课程目标:党史国史课程旨在帮助大学生认识党的历史发展,了解国史、国情,深刻领会历史和人民怎样选择了马克思主义,怎样选择了中国共产党,怎样选择了社会主义道路。同时,通过对有关历史进程、事件和人物的分析,帮助大学生提高运用历史唯物主义、方法论分析和评价历史问题、辨别历史是非和社会发展方向的能力,从而激发爱国主义情感与历史责任感,增强建设中国特色社会主义的自觉性。

教学内容:党史内容主要涵盖中国共产党的历史发展、党的路线、方针政策、重大事件等;学习党史可以了解中国共产党的奋斗历程、思想理论、组织建设和各个历史时期的历史使命。国史内容主要涵盖中国历史的发展和演变、中国封建社会、近现代历史、中国革命和建设等;学习国史可以了解中国几千年的历史文化、社会制度的变迁、政治经济的发展以及对现实问题的认识。

教学要求:“党史国史”课成绩根据论文的质量进行综合评定。成绩主要考查学生对党的历史的学习与学生理论联系实际能力。专题教学后,教师布置学生结合教学内容写一篇课程论文,由主讲教师根据文章评分标准给出论文成绩,学生综合成绩的构成比例:考勤10%,课堂表现10%,论文成绩80%。

14.大学生美育

课程目标:本课程旨在提升学生审美素养,助其掌握美学原理与艺术规律,增强对自然美、社会美和艺术美的感知与鉴赏力;激发艺术创造力,引导突破思维定式,提升艺术实践与创新能力;塑造人文精神,通过经典作品与理论,树立正确三观,厚植人文情怀与文化自信;培养跨学科融合能力,助力学生在不同学科领域发现美、创造美。

教学内容:课程包含美学理论基础,讲解美学概念、流派等知识;艺术鉴赏与批评,涵盖多艺术门类的赏析;艺术实践与创作,设置绘画、音乐表演等实践课程;生活美学与文化传承,探讨日常美学与传统美学思想;跨学科美育专题,开展科学与艺术融合等专题教学,拓展学生综合素养

教学要求:教学方法采用讲授、讨论、实践等多样化形式,结合多媒体与网络平台增强效果;师资需具备美学理论与实践经验,定期邀请行业专家拓展视野;教学评价综合课堂表现、实践成果等,注重过程与终结评价结合;同时建设丰富教学资源库,建立校外实践基地,保障教学资源与实践机会。

专业(技能)课程

1.乐理与视唱练耳

课程目标:《乐理与视唱练耳》是高等院校专业的专业必修课之一。它是讲授音乐专业基础知识、训练学生基本演唱技能的课程,对于提高学生的综合素质具有重要作用。本课程讲解有关音乐基本理论和识谱视唱的技巧,发展学生音乐认知表现和音乐审美能力,为进一步学习音乐打下坚实的基础,对全面提高学生的音乐素质与理论修养具有重要作用。《乐理与视唱练耳》的主要任务是使学生掌握基本的乐理知识,通过视唱各种类型的五线谱和简谱,使学生获取大量的音乐养料、积累音乐素材与资料,逐步培养和提高学生独立阅读音乐资料及演奏水平,增加感受音乐和理解音乐的能力。

教学内容:主要包括:音及音高、记谱法与音值、节奏与节拍、常用的各种记号与装饰音、音程、调及调号、大小调式、民族调式、和弦

教学要求:采用课堂教学,以教师面授为主要授课方式,建立了基于演奏过程的展示表演、小组教学、案例教学等多种有效的教学方法。本课程考核成绩由平时成绩和期末技能考试成绩两部分构成。平时考核主要包括考勤、课堂表现、作业,占综合考核成绩的50%;期末技能考试,采取现场考试的办法,以视唱、节奏、练耳为主,随机抽题,单独考试,占综合考核成绩的50%。

2.古筝演奏

课程目标:古筝演奏课是实践性较强的课程,通过对本课程的学习,使学生掌握基本指法训练以及对器乐曲目的学习,使学生掌握器乐的各种演奏技巧,了解器乐作品特点以及演奏风格,具有一定的鉴赏、分析和演奏作品的能力。要求学生应理解并运用器乐基本理论进行音乐表演性活动,熟练掌握器乐的基本技法并运用到演奏过程中,了解器乐作品的风格及特点,初步掌握对音乐作品的演奏处理能力。

教学要求:本课程采用理论讲解与实践结合的授课方式。教师现场演奏并讲授、与学生实操相结合,以教师为主导、学生为主体、综合实训为手段,培养学生专业技能,强化学生演奏能力;让学生在“教学做”的过程中掌握相关的基础理论知识与演奏技法

本课程考核成绩由平时成绩和期末技能考试成绩两部分构成。平时考核主要包括考勤、课堂表现、作业,占综合考核成绩的50%;期末技能考试,采取现场考试的办法,针对本学期所学乐曲确定考试演奏曲目,单独考试,占综合考核成绩的50%。。

3.古筝制作(校企合作)

课程目标:古筝制作为乐器制造与维护专业大学专科生必修的一门专业基础课程。通过本课程的学习,使学生了解古筝制作的工艺流程,掌握古筝制作的基础技能,熟悉不同工序的古筝制作方法。让学生在了解了古筝制作原理的同时,更好的掌握古筝制作技能。一门理论与实际操作相结合,且注重实际操作的课程。

教学内容:理论课部分:掌握常用工具安全操作要求、材料与加工工艺介绍。实践课部分:筝体制作、筝头筝尾美化、调音腔制作等实操,完成古筝木工制作所要求的全部操作

教学要求:以基于工作过程的开发设计思路,与行业企业专家共同进行课程开发和设计,构建出以完成古筝木工制作为目的分解而成的多个学习项目每个学习项目也是融理论与实践教学为一体。本课程考核成绩由平时成绩和期末技能考试成绩两部分构成。总评成绩(100%)=平时考核成绩(40%)+期末技能考试成绩(60%)。

4.乐器建模

课程目标:掌握建模的基础理论知识,理解古筝的构造原理、材质特性及传统工艺美学熟悉 3D 建模软件的基本操作逻辑,能够运用建模工具进行基础几何形体创建。掌握古筝 3D 模型的渲染技巧,包括灯光设置、材质调节及场景搭建,输出高质量三维效果图。培养严谨的工作态度与团队协作能力,建立数字化建模的行业规范意识。

教学内容:本课程主要内容由两大部分组成:1.软件基础操作部分:建模软件界面认知与快捷键设置基础几何体创建(立方体、圆柱体、球体等)网格编辑基础(顶点、边、面的选择与修改)2.建模技术进阶部分:古筝部件建模流程琴身曲面建模与弧度处理精细雕刻与对称建模技巧琴弦动力学模拟与张力表现UV 拆分与纹理绘制UV 展开原理与 UV 贴图优化木纹材质纹理绘制与贴图烘焙装饰纹样(如雕花、彩绘)的数字化还原3.渲染与输出部分:灯光与材质渲染、三点布光法在古筝建模中的应用、金属、木材、漆面等材质的参数调节、环境光与反射效果的优化、模型优化与输出格式、低多边形模型与高多边形模型的拓扑优化、常见输出格式的应用场景。

教学要求:采用 “理论讲解 + 案例演示 + 项目实训” 三位一体的教学模式,每章节设置对应技能点的实操案例。开发基于真实项目的学习情境,如 “传统乐器数字化保护”“虚拟乐器展厅设计” 等项目。构建 “基础技能训练→部件建模实训→综合项目实战” 的渐进式实践体系,实现教学与职业岗位的 “零距离” 对接。本课程考核成绩由平时成绩和期末技能考试成绩两部分构成。总评成绩(100%)=平时考核成绩(40%)+期末技能考试成绩(60%)。

5.阮演奏

课程目标:演奏课是实践性较强的课程,通过对本课程的学习,使学生掌握基本指法训练以及对器乐曲目的学习,使学生掌握器乐的各种演奏技巧,了解器乐作品特点以及演奏风格,具有一定的鉴赏、分析和演奏作品的能力。要求学生应理解并运用器乐基本理论进行音乐表演性活动,熟练掌握器乐的基本技法并运用到演奏过程中,了解器乐作品的风格及特点,初步掌握对音乐作品的演奏处理能力。

教学要求:本课程采用理论讲解与实践结合的授课方式。教师现场演奏并讲授、与学生实操相结合,以教师为主导、学生为主体、综合实训为手段,培养学生专业技能,强化学生演奏能力;让学生在“教学做”的过程中掌握相关的基础理论知识与演奏技法

本课程考核成绩由平时成绩和期末技能考试成绩两部分构成。平时考核主要包括考勤、课堂表现、作业,占综合考核成绩的50%;期末技能考试,采取现场考试的办法,针对本学期所学乐曲确定考试演奏曲目,单独考试,占综合考核成绩的50%。。

6.古筝合奏

课程目标:古筝合奏课以提升学生古筝演奏水平与音乐综合素养为核心,通过对合奏曲目背景、风格的学习与分析,使学生深入了解中国传统音乐文化,提升音乐鉴赏能力,能准确辨别不同古筝合奏作品的音乐风格特点,丰富自身音乐内涵,并通过集体协作的教学模式,让学生在感受古筝韵律之美的同时,培养团队合作意识与艺术表现力。

教学要求:本课程采用理论讲解与实践结合的授课方式。教师现场演奏并讲授、与学生实操相结合,以教师为主导、学生为主体、综合实训为手段,培养学生合作意识,强化学生合奏能力;让学生在“教学做”的过程中掌握相关的基础合奏知识与合奏技法。

本课程考核成绩由平时成绩和期末技能考试成绩两部分构成。平时考核主要包括考勤、课堂表现、作业,占综合考核成绩的50%;期末技能考试,采取现场考试的办法,针对本学期所学乐曲确定考试演奏曲目,单独考试,占综合考核成绩的50%。。

7.乐器保养与维修

课程目标:使学生掌握常见民族乐器的结构原理、材质特性,理解乐器日常保养的基础理论及常见故障维修的基本逻辑,熟悉乐器保养维修行业的安全操作规范与质量标准。掌握古筝、阮等核心乐器的结构、材质特性,理解日常保养及常见故障维修逻辑,熟悉行业安全规范与质量标准。

教学内容:能独立完成古筝面板清洁、阮品丝护理等保养操作,掌握琴弦更换、故障诊断等维修技能,规范使用保养维修工具,输出保养报告与维修记录。培养严谨工作态度与工具安全意识,提升乐器文化价值认知,树立预防为主、修护结合职业理念。

教学要求:采用理论+实践+行业案例模式,以教师主导、学生主体为原则:通过现场演示关键技能、设置古筝保养阮故障维修等实训项目、引入企业专家指导,强化岗位适配性;实操中督导规范操作,培养记录习惯,全程强调工具安全与先诊断后维修流程。

本课程考核成绩由平时成绩和期末技能考试成绩两部分构成平时成绩占综合考核成绩的40%,其中含考勤(10%,按签到扣分)、课堂表现(15%,依参与度与协作评分)、作业实训报告(15%,按完整性、准确性评分)期末技能成绩占综合考核成绩的60%。期末为现场单独考,含乐器保养(20%)、故障维修(30%)、工具使用与记录(10%)。

8.计算机辅助设计Ai

课程目标:使学生掌握 Adobe Illustrator软件的核心理论与矢量图设计原理,理解民族乐器传统装饰纹样的文化内涵与造型特点,熟悉传统装饰元素数字化转化的设计逻辑,明确矢量图在乐器装饰生产中的适配标准。通过课程训练,学生能熟练操作Ai软件常用工具,独立完成民族乐器装饰元素的矢量图绘制;能将传统乐器装饰纹样转化为可复用的矢量素材,并根据乐器结构尺寸调整设计方案,输出符合乐器制造需求的高清矢量图文件。培养学生传统与现代融合的设计思维,提升对民族乐器装饰文化的认知与尊重;强化数字化设计的严谨性,为后续乐器制造、装饰应用环节搭建设计到生产衔接能力基础。

教学内容:1.Ai软件基础模块矢量图设计原理与优势讲解;Ai软件界面认知、快捷键设置与文件格式应用;核心工具实操;色彩管理。2.民族乐器装饰元素模块:乐器传统装饰纹样的文化背景与造型解析;传统纹样的“简化-重构”方法;乐器装饰布局规则。3.综合设计应用模块:乐器装饰矢量图完整设计流程;典型案例实训;矢量图输出与适配。

教学要求:采用理论讲解 + 软件实操 + 案例拆解 + 项目实训一体化模式,理论课聚焦软件原理 + 装饰文化,实操课依托Ai软件实时演示,结合民族乐器实物讲解装饰设计适配性。

教学方法:1.案例演示:教师拆解经典乐器装饰矢量图设计过程,强调工具使用技巧与传统元素还原要点2.项目驱动:设置 古筝筝头装饰设计等实训项目,要求学生结合传统元素自主设计,教师实时指导调整3.作品点评:定期开展阶段性设计作品互评与教师点评,重点关注传统元素运用准确性、矢量图绘制规范性。4.操作规范:要求学生养成先分析乐器结构-再提炼装饰元素-后进行矢量绘制的流程习惯;严格遵循乐器装饰尺寸标准,避免设计与实际乐器结构不匹配;熟练备份矢量图源文件,确保设计过程可追溯、可修改。

本课程考核成绩由平时成绩和期末技能考试成绩两部分构成平时成绩占综合考核成绩的40%,其中含考勤(10%,按签到扣分)、课堂表现(15%,依参与度与协作评分)、作业实训报告(15%,按完整性、准确性评分)期末技能成绩占综合考核成绩的60%

七、学时安排

7-1 课程结构与学时分配表

课程性质

课程类别

学时

学分

总学时

百分比

总学分

百分比

必修课

公共基础课程

636

24.88%

39

24.53%

专业基础课程

288

11.27%

18

11.32%

专业核心课程

704

27.54%

44

27.67%

选修课

公共选修课程

32

1.25%

2

4.45%

专业拓展课程

160

6.26%

10

6.29%

全部学时

讲授学时

1108

43.35%

——

——

实践学时

2057

80.48%

——

——

实践学时

教学性实训

1289

62.66%

——

——

生产性实训

768

37.34%

——

——

实践学时

校内实践学时

1321

64.22%

——

——

校外实践学时

736

35.78%

——

——



7-2 课程设置计划表

分类

课程名称

课程类型

考核方式

学分

学时

建议修读学期

备注

总学时

理论学时

实践学时

1

2

3

4

5

6

公共课程

公共必修课

军事理论

理论课+实践课

考查

2

32

32








职业发展与就业指导

理论+实践课

考查

2

32

16

16





分两学期开设

创新创业教育

理论课

考查

1

16

16








国家安全教育

理论课

考查

1

16

16








心理健康教育

理论课

考查

2

32

32







线上线下混合教学

思想道德与法治

理论+实践课

考试

3

48

40

8







大学英语(一)

理论课

考试

2

32

32








大学英语(二)

理论课

考试

2

32

32








信息技术

理论+实践课

考试

2

32

16

16







劳动教育

理论课

考查

1

16

16








毛泽东思想和中国特色社会主义理论体系概论

理论课+实践课

考试

2

32

24

8







党史国史

理论课

考查

1

16

16








体育(一)

实践课

考查

2

36

0

36







体育(二)

实践课

考查

2

36

0

36







体育(三)

实践课

考查

2

36

0

36







习近平新时代中国特色社会主义思想概论

理论+实践课

考试

3

48

36

12







形势与政策(一)

理论课

考查

0.5

8

8








形势与政策(二)

理论课

考查

0.5

8

8








形势与政策(三)

理论课

考查

0.5

8

8








形势与政策(四)

理论课

考查

0.5

8

8








形势与政策(五)

理论课

考查

0.5

8

8








形势与政策(六)

理论课

考查

0.5

8

8








人工智能基础

理论课

考查

2

32

32








大学生美育

理论课

考查

2

32

32








公共必修课小计

37

604

436

168

284

188

92

40

8

8


素质教育选修课

素质教育选修课,学生在校期间需选修2门,2学分,32学时。具体选修要求依据学校《素质教育选修课选修要求》执行。

公共课程合计

39

636

532

168

284

204

108

40

8

8


专业课程

专业基础课

形体礼仪

理论+实践课

考试

2

32

16

16






专业基础课参考国家教育部高等职业教育专科专业教学标准中规定的课程,注意开课的衔接顺序

图案与装饰

理论+实践课

考试

2

32

16

16






中国乐器史

理论+实践课

考试

2

32

16

16






木工工艺品制作

理论+实践课

考查

4

64

32

32






乐器材料与工艺学

理论+实践课

考查

2

32

16

16






乐器制图

理论+实践课

考试

2

32

16

16






民族音乐

理论+实践课

考试

2

32

16

16






计算机辅助设计CAD

理论+实践课

考试

2

32

16

16






专业基础课小计

18

288

144

144

96

160

32

0



专业核心课

乐理与视唱练耳

理论+实践课

考查

8

128

64

64



专业核心课参考国家教育部高等职业教育专科专业教学标准中规定的课程,注意开课的衔接顺序

古筝演奏

理论+实践课

考查

8

128

64

64



阮演奏(校企合作)

理论+实践课

考查

8

128

64

64



古筝合奏

理论+实践课

考查

4

64

32

32





古筝制作(校企合作)

理论+实践课

考查

8

128

64

64





计算机辅助设计Ai

理论+实践课

考查

2

32

16

16






乐器建模

理论+实践课

考查

4

64

32

32






乐器保养与维修

理论+实践课

考查

2

32

16

16






专业核心课小计

44

704

352

352

96

96

224

288



专业拓展课

工艺美术

理论+实践课

考查

2

32

16

16






专业拓展课可设置为不同的专业方向。不同方向的专业拓展课的总学时尽量保持一致。

演讲与口才

理论+实践课

考试

2

32

16

16






品牌营销与推广

理论+实践课

考查

2

32

16

16






舞蹈

理论+实践课

考查

2

32

16

16






新媒体运营

理论+实践课

考查

2

32

16

16






专业拓展课小计

10

160

80

80

0

32

32

96



专业课程合计

72

1152

576

1121








实践课程

集中实践教学

军事训练

实践课

考查

2

32


32






毕业设计:文科类专业4学分,64学时;理工类专业6-8学分,96-128学时。

社会实践活动

实践课

考查

2

32


32






毕业设计

实践课

考查

4

64


64






岗位实习

实践课

考查

40

640


640





集中实践教学合计

48

768

0

768









总学分、总学时合计

159

2556

1108

2057











注:总学时一般不低于2500学时,每16-18学时为1学分,公共课学时一般不少于总学时的25%。实践性教学学时原则上不少于总学时的50%,其中岗位实习累计不少于6个月。


7-3 实践教学计划表

序号

课程或项目名称

学期

总学时

周数

子项目名称及周数

1

形体礼仪

1

32

16

形体训练(8 周)、礼仪场景实训(8 周)

2

图案与装饰

1

32

16

传统乐器图案临摹(8 周)、乐器装饰设计实践(8 周)

3

中国乐器史

1

32

2

乐器史专题研讨(1 周)、古代乐器实物(或模型)考察(1 周)

4

乐器材料与工艺学

2

32

2

乐器材料认知与鉴别(1 周)、传统工艺操作实践(1 周)

5

乐器制图

2

32

16

CAD 基础绘图训练(8 周)、古筝(或民族乐器)图纸专项设计与绘制(8 周)

6

民族音乐

2

32

2

民族音乐作品赏析(1 周)、民族音乐小型实践(演奏 / 创编,1 周)

7

计算机辅助设计CAD

3

32

16

CAD 软件基础操作(8 周)、乐器结构 CAD 建模与优化设计(8 周)

8

乐理与视唱练耳

1-4

128

16

乐理知识实践(分 4 学期,共 16 周,含节奏 / 和声等实操)、视唱练耳专项训练(分 4 学期,共 16 周,含模唱 / 听写等)

9

古筝演奏

1-4

128

16

古筝基础演奏训练(分 4 学期,共 16 周,含指法 / 技法)、古筝经典曲目表演实践(分 4 学期,共 16 周,含独奏 / 重奏)

10

阮演奏(校企合作)

1-4

128

16

阮基础演奏(校企联合授课,分 4 学期,共 16 周)、阮合奏与舞台实践(校企合作,分 4 学期,共 16 周)

11

古筝合奏

3、4

64

16

古筝合奏曲目排练(8 周 ×2 学期)、古筝合奏演出实践(8 周 ×2 学期,含校内展演、校外交流)

12

古筝制作(校企合作)

3、4

128

16

古筝部件制作(校企实践,8 周 ×2 学期,含面板 / 琴弦等加工)、古筝整琴装配与调试(校企实践,8 周 ×2 学期

13

计算机辅助设计Ai

3

32

16

Ai 软件基础操作(8 周)、乐器装饰纹样 Ai 设计与应用(8 周)

14

乐器建模

4

64

16

三维建模基础(8 周,学习建模软件)、乐器(古筝 / 阮等)三维建模与结构优化(8 周)

15

乐器保养与维修

4

32

16

乐器日常保养实践(8 周,含清洁 / 防潮等)、乐器故障检测与维修操作(8 周,含琴弦更换、共鸣箱修复等)


总计


2057





7-4 教学进程及教学活动周计划安排表

学年

学期


课堂

教学

集中实践


复习

考试

(其他)

机动

合计

学分

军训

岗位

实习

毕业

设计

(论

其它

集中

实践


14

2




2

1

19

28.5

16




1

2

1

20

31


16




1

2

1

20

32

16




1

2

1

20

29.5




20

4


2

1

20

22.5



20



0

0

20

15.5

合计

62

2

40

4

3

10

5

120

159



八、教学进程总体安排

(一)典型工作任务、职业能力分析及课程设置

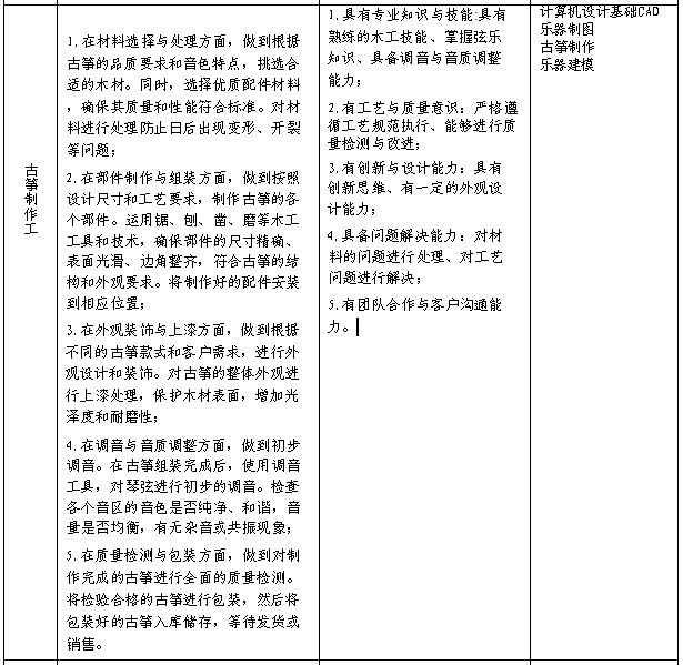
8-1职业岗位能力分析与基于工作过程的课程体系分析表



(二)专业课程设置对应的行业标准及实训项目

8-2 相关行业标准、实训项目与课程对应表

序号

课程名称

相关行业标准(职业资格证书)

所对应的实训项目

1

计算机设计基础CAD

民族拉弦、弹拨乐器制作工

民族拉弦、弹拨乐器(古筝、阮等)CAD 图纸绘制实训(含零部件、整体结构图纸)

2

乐器制图

民族拉弦、弹拨乐器制作工

民族拉弦、弹拨乐器手工图纸绘制与 CAD 转绘实训(含三视图、剖视图绘制)

3

古筝制作(校企合作)

民族拉弦、弹拨乐器制作工

古筝零部件加工(面板、框架等)与整琴装配、调试实训

4

乐器建模

民族拉弦、弹拨乐器制作工

民族拉弦、弹拨乐器(古筝、阮等)三维模型构建与结构优化实训

5

乐器保养与维护

民族拉弦、弹拨乐器制作工

民族拉弦、弹拨乐器清洁、调试与故障修复实训(如琴弦更换、共鸣箱保养、音色调整等)

6

乐理与视唱练耳

器乐艺术指导证书

乐理应用(节奏、和声分析等)与视唱练耳实操训练(模唱、听写、视奏等)

7

古筝演奏

器乐艺术指导证书

古筝独奏技法训练与经典曲目演奏实训、古筝重奏配合实训

8

阮演奏(校企合作)

器乐艺术指导证书

阮独奏、合奏曲目训练及舞台实践实训(含企业方提供的演出、交流机会

9

古筝艺术指导

器乐艺术指导证书

古筝演奏教学法实训(教案设计、不同水平学员指导实操)

10

古筝合奏

器乐艺术指导证书

古筝合奏曲目排练(多声部配合)与舞台展演实训(校内展演、校外交流演出)


(三)课程体系设计

乐器制造与维护专业的关键岗位为古筝教师、古筝制作工、古筝维修工。通过对岗位工作任务的调研,分析并确定了5项职业能力和1项专业职业素养。其中,5项职业能力分别为:1项基本能力——专业知识与基本技能3项专项能力——演奏、制作、保养维修能力;1项综合能力——企业岗位实践能力;1项专业职业素养——工匠精神综合分析职业能力和职业素养,将其划分为通用和方向模块两类职业能力和素养,从而搭建“专业群公共课程平台+专业课程平台+方向模块课程平台”三方面的课程体系。

专业群公共课程平台:培养学生具备演奏、制作、保养维修三项公共能力和一项职业素养。

专业课程平台:培养学生具备1项基本能力(专业知识与基本技能)、3项专项能力(演奏、制作、保养维修)和1种职业素养(工匠精神)。为达到培养目的,设置对应的3大类专业课程和1大类职业素养课程

(四)实践教学体系设计

实践性教学是课程教学的重要组成部分,是教学活动过程的关键性环节。通过实践性教学,可以提高学生的实际动手能力,并将理论与实际结合起来,提高学生的分析问题与解决问题的能力,进一步培养学生科学研究能力及严谨的科学态度,为今后更好地服务社会打下坚实的基础。在实践性教学的环节中,要求学生能从思想上予以重视,积极主动地参与实践教学,充分发挥其积极性与创造性。


九、实施保障

(一)师资队伍

教学团队是人才培养方案得以实施的关键,本专业已建设成一支由专任教师和企业教师组成的“双师”结构校级优秀专业教学团队。本教学团队共15人,其中专任教师13人,企业兼职教师2人。知识结构、职称结构、年龄结构、学历结构和学缘结构较为合理。团队主要承担乐理与视唱练耳、古筝演奏、古筝艺术指导、古筝制作、乐器建模、品牌营销与推广等课程的主讲、实验、岗前实训和岗位实习等教学工作。该教学团队中中级职称8人,占教学团队总人数的53%。团队中具有硕士学位的教师12人,占教学团队总人数的80%。团队成员中双师型教师13人,占教学团队总人数的87%。

(二)教学设施

为保证人才培养方案的顺利实施,建成了与课程体系相配套的校内实训基地和校外实训基地。

1.校内实训基地

学校内乐器制造与维护专业要有实践教学所需的实训场地及专用实训设备。校内实训基地要基本满足专业教学实训要求,提升民族乐器制造专业的实训条件和社会服务能力。本专业现有校内实训实习室见表9-2

9-1乐器制造与维护专业实训室设置表


实训室名称

实训项目

主要实训内容

技能鉴定

社会服务


乐器制作实训室


乐器制作

古筝木工制作

弹拨弦乐器制作工

乐器质量检测

琴房

乐器演奏

乐器演奏

器乐艺术指导


舞蹈教室

舞蹈、形体礼仪

形体礼仪




2.校外实训基地

在原有的校外实训基地的基础上,借助校企合作高峰论坛,积极开拓新的校外实训基地,签订了就业基地协议。目前本专业已基本建成了相对稳定、深度融合的校外实训基地,确保了既能为学生提供真实工作场景,满足学生100%进行岗位实习的需要,又能为教师企业锻炼、提高教师实践能力发挥重要作用。

9-2乐器制造与维护专业校外实习实训基地



实习基地名称单位

实训项目

功能

兰考桐韵民族乐器有限公司

乐器制作、乐器演奏

提供民族乐器(古筝等)制作全流程生产实践,传承传统制作工艺;同时为演奏类实践提供专业场地与机会,兼具就业孵化功能

河南中州民族乐器有限公司

乐器制作、乐器演奏

开展乐器制作核心环节(木材处理、构件加工、整琴装配等)实训,提供演奏实践舞台,支撑校企合作课程开发与技术研发

深圳市佳音王科技股份有限公司

乐器制作、乐器演奏

融合现代科技(智能乐器技术、数字化生产等)开展乐器制作实训,提供创新型演奏实践场景,助力学生接触行业前沿技术与市场化需求

开封悦音乐器有限公司

乐器制作、乐器演奏

专注传统与现代结合的乐器制作实训,搭建演奏艺术实践与交流平台,服务学生专业技能提升与职业认知培育

(三)教学资源

本专业严格执行国家、省和学校关于教材选用的有关要求,开发网络教学资源3个(专业教学资源库、网络课程等)

(四)教学方法

本专业采用项目教学法、案例教学法、一体化教学法等教学方法,坚持做中学、学中做

(五)学习评价

本专业针对理论课、理实一体化课、实践课分别采用笔试、答辩、岗位操作、职业技能大赛等过程性评价、评定方式。

(六)质量管理

1.建立行企校合作的专业建设和教学过程质量监控机制,定期完善人才培养方案和课程标准,完善教学基本要求。

2.定期开展课程建设水平和教学质量诊改,健全听课、评教、评学制度。

3.定期召集企业和同行专家,组建专业顾问委员会,定期召开专业顾问委员会。

(七)专业指导委员会组成

9-3 专家指导委员会成员一览表


姓名

专业委员会

职务

工作单位

职务

李智永

主任

兰考三农职业学院人文艺术学院

院长

杜鑫华

副主任

兰考三农职业学院豫乐佳音产业学院

院长

王福

副主任

河南豫乐佳音文化科技有限公司

总经理

代胜民

副主任

河南中州民族乐器有限公司

总经理

袁玉则

成员

兰考县桐韵乐器有限公司、兰考民族乐器协会

总经理、秘书长

毛严艺

成员

兰考三农职业学院

教师

朱熹睿

成员

兰考三农职业学院

教师

吕欣蔓

成员

兰考三农职业学院

教师


十、毕业要求

(一)学业要求

本专业的学生在全学程修完本方案所有课程,并符合《学生学籍管理实施细则》之规定,方能准许毕业并获得规定的毕业证书。

1.修业年限

学生在校期间实施3-5年的弹性学习年限制度,学生在校基本学习年限为3年,可根据个人修业情况,申请延长修业时间,最晚可推迟2年毕业。

2.学分规定

总学分不低于159学分,但必须修完所有职业能力课程。学生在基本学习年限内,未获得毕业所需学分,可申请结业证(学籍终止);不申请结业者,可重修相应课程。学分设定标准以授课(训练)学时数(或周数)为主要依据。

1)按学期排课的课程以16学时折算1学分;

2)每门课程的学分以0.5为最小单位;

十一、人才培养模式及特色

(一)人才培养模式

坚持以立德树人为根本,把思想政治工作贯穿教育教学全过程,把“三全育人”融入思想道德教育、文化知识教育、社会实践教育等各个教学环节;将创新创业教育和工匠精神培养融入人才培养的全过程;坚持以就业为导向,服务区域经济社会和行业发展需要,结合国家级骨干专业建设,进一步深化教学改革,创建高职教育特色,以课程开发为切入点,经过新一轮的社会调研、企业调研、岗位调研,以职业岗位的典型工作任务为基准,充分考虑职业岗位能力需求和持续发展需求,经过对行动领域的分析、归纳、评价、选择、转换等,重新构建了专业课程体系,进一步调整优化人才培养方案,按照职业成长规律、认知规律、能力转移递进的教育规律,创建了突显职业人才培养特色和专业教学特色的“职业能力递进、工匠精神贯穿、13211”三段递进工学结合人才培养模式。

(二)特色

1.特色鲜明的“职业能力递进、工匠精神贯穿”工学结合人才培养模式

本专业积极推进校企合作,坚持“就业、招生、培养”、“生产、教学、科研”两个结合办学方针,把工学结合作为人才培养模式改革的重要切入点,带动专业建设,引导课程设置、教学内容和教学方法改革,构建了“职业能力递进、工匠精神贯穿”工学结合人才培养模式。

2.全程分阶段培养学生职业道德素质,初步形成“三全育人”格局

《国务院关于大力发展职业教育的决定》中提出“职业教育要把德育放在首位,全面推进素质教育。坚持育人为本,突出以诚信、敬业为重点的职业道德教育”。在此前提下,学院结合多年办学经验,提出了如何培养学生职业道德的培养工作方案。

十二、附录

关于人才培养方案中的几点说明:

1.《职业发展与就业指导》课程,第一课堂学时为32学时,此外还利用第二课堂,采用就业指导活动月、校友论坛、系列专题讲座、选修课、职业规划大赛等多种方式对学生进行教育,以达到教育部规定的38学时的课程要求。

2.《形势与政策》课程中的实践学时,由马克思主义学院、学工部相配合,根据学校社会实践活动内容统一安排。

3.军事课程属于职业公共课,开设36学时,军训期间开始授课,第一学期完成教学任务;军事技能训练安排21天,由学校统一安排,不占总学时。

4.劳动教育课程以实习实训课为主要载体,其中劳动精神、劳模精神、工匠精神专题教育不少于16学时。

5.本专业的人才培养方案主要依据于《教育部职业教育与成人教育司关于组织做好职业院校专业人才培养方案制订与实施工作的通知》(教职成司函〔2019〕61号)、高等职业学校专业教学标准(2025)、国家职业教育专业目录(2021)和职业教育专业简介(2021),学校《2022级专业人才培养方案制定的指导性意见》以及本专业发展情况的相关调查与论证。


版权所有:兰考三农职业学院     豫ICP备20021671号    地址:河南省开封市兰考县中州路西段

邮编:475300    招生咨询电话:0371-22221201,15737832233,0371-22221666

监督举报:举报电话0371-22221967     举报信箱lksnjjjc@126.com

乘车路线:1、从兰考火车站或汽车站乘201公交车到兰考三农职业学院南门下车即到。

                 2、高铁兰考南站下车乘座102、103、202路公交车到中州大道与迎宾大道交叉口下车

  • 官方微信